
L’américain inaugure une famille de capteurs magnétiques de position pour applications industrielles.
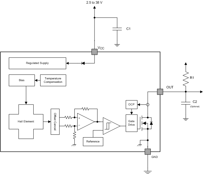
Texas Instruments lance les DRV5000, une famille de capteurs à effet Hall conçus pour les applications industrielles (détection de position, commande de moteurs, débitmètres, etc.). Ces capteurs supportent des températures allant de -40°C à +150°C et des tensions d’alimentation entre 2,5V et 38V. Ils sont encapsulés en boîtier SOT-23 et TO-92S et vendus à partir de 0,38$ pièce par quantités de 1000.