Startec Energy et Verkor s’allient dans la production de batteries
Le groupe Startec Energy devient un nouveau partenaire industriel de Verkor. Les deux entreprises ont annoncé la signature d’un protocole…
Le groupe Startec Energy devient un nouveau partenaire industriel de Verkor. Les deux entreprises ont annoncé la signature d’un protocole…
Le distributeur allemand Conrad Electronic accueillera un nouveau venu le 1er septembre 2022 : le Dr. Sebastian Dehnen, au poste…
Farnell et Danisense étendent leur accord de distribution mondial, à travers l'arrivée au catalogue de l'Américain de 23 transducteurs de…
VMware a annoncé que Chip Childers rejoignait l’entreprise en tant que vice-président et directeur des logiciels libres (open source). «…
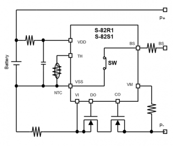
Protéger les batteries à un élément Lithium-ion, telle est la fonction des circuits S-82R1 et S_82S1 lancés par Ablic. Le…
Le constructeur automobile vient d’inaugurer une nouvelle ligne de production de moteurs électriques à l’usine de Cléon (Normandie). Depuis 2015,…
Les actions du fabricant d’équipements de fabrication de puces ASML ont chuté hier de 7,2% suite à une information donnée…
Le distributeur Newark, filiale d’Avnet, a délivré les résultats de sa quatrième enquête annuelle mondiale sur l'IoT (Internet des objets)…
La recharge sans fil des appareils nomades, smartphones en tête, tend à se démocratiser. Cela crée une forte demande pour…
Airbus participera à la première phase de la constellation Transport Layer. L’Européen a été choisi par le groupe Northrop Grumman,…
RS Components, dédié à la distribution de composants industriels, soutient la mutation de son business model : la société basée…
L’association américaine des industries de semi-conducteurs (SIA) a publié les chiffres du secteur concernant le mois de mai 2022. Les…
Soucieux de protéger les semi-conducteurs de puissance contre les pics de courant, Bourns a étendu sa gamme de fusibles POWrFuse…